5-B.5 Create Developer Guidelines
Developer Guidelines should be a document that describes the rules how one specific project should be developed. Those rules will be unique for every project, but below you will find a few recommendations that should be included.
Above all, this should be a living document - continuously updated by the developers throughout the implementation phase, based on the insights and experience gained during development. Adherence to the guidelines will be a lot better, if they include the feedback and consensus of the development team.
For a starting point, the developer guidelines should include:
Any rules derived from governance and compliance
adherence to Modular Designand Design Principles
Recommended patterns, like
Validation rules
What kind of validation should be performed on the inputs.
For example, a backend should never trust the frontend to provide valid inputs. Instead validation must be performed (again) on the backend. Otherwise there might be a threat vector for malicious actors.
Error handling
how errors should be handled consistently across the application
what information is returned via the api
what information is to be logged
usage of error codes
Logging Guidelines, provide guidelines on
what information to log
It is useful to have a unique identifier (uuid / guid) that groups log messages belonging together. An example would be a correlation id identifying an unique REST request.
In addition, it has proven valuable to define a "logging context". The logging context contains information that will always be logged with every message.
what log level to use when doing so
describe a consistent way of logging error scenarios
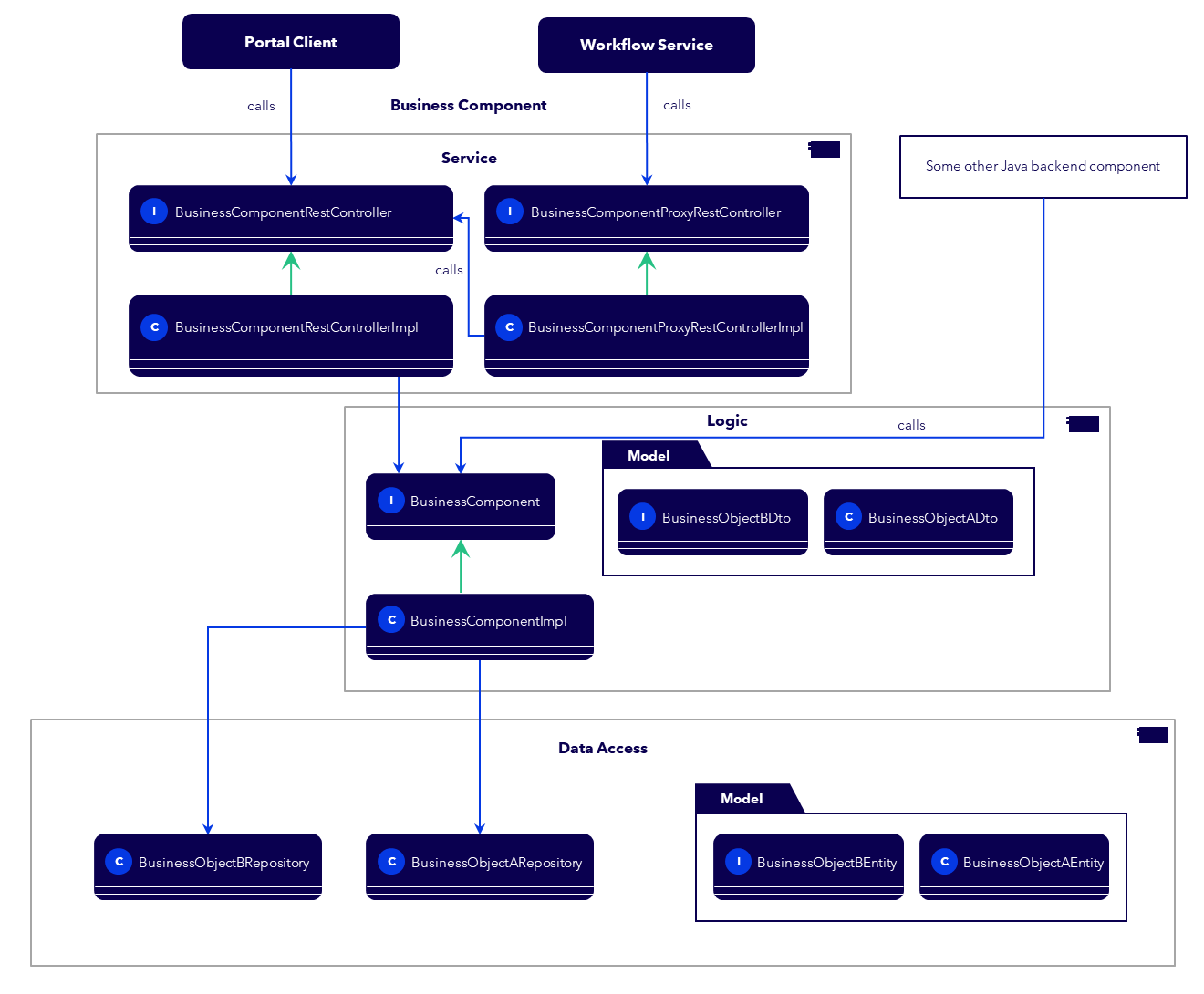
Design Guidelines for Components, like
Separation of Business Code
Code that implements business rules should be separated from code that implements technical details (REST communication, Persistence Access)
This way the code stays more flexible and is easier to debug & maintain
Usage of Layers
Layered approaches are helpful to separate the business code from technical code
Example:

Was this helpful?